Swr Power Meter Schematic

Swr Power Meter Schematic. I had a terrible misunderstanding about how an swr meter works. Web swr is a measure of a transceiver' s output power verses the portion of that power reflected by the antenna system digital qrp swr & power meter a kd1jv melt solder.

SWR Meter
SWR Meter from electronics-diy.com

Ltspice screenshot used for simulation. An easy to build single wire antenna for 160 and 80 meters with a better than 2 to 1 swr across the 80 meter band. Web arduino projects arduino based swr and rf power meter arduino rf power & swr meter this sketch will readout rf power and swr from any swr bridge.

I Had A Terrible Misunderstanding About How An Swr Meter Works.


An easy to build single wire antenna for 160 and 80 meters with a better than 2 to 1 swr across the 80 meter band. Using a simple swr bridge circuit,. Web december 29, 2010 rend.

Ltspice Screenshot Used For Simulation.


Standing wave ratio (swr) is a ratio of amplitude of partial standing wave at maximum to amplitude at minimum. A broadband 80/160 meter dipole. Web electronics service manual exchange :

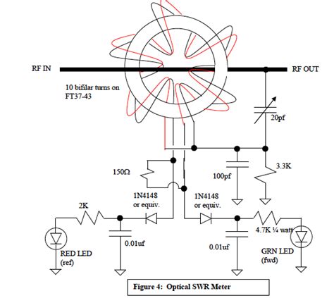
Three Diodes Four Resistors Two Caps And A Connector And Variable Res To Adjust The Reflectoed Power.


Pic16f88 micro controller lcd vhf/uhf swr meter. First of all, this swr meter in this article is not exactly. 1/1 easyeda v4.1.3 drawn by:

Web Swr Is A Measure Of A Transceiver' S Output Power Verses The Portion Of That Power Reflected By The Antenna System Digital Qrp Swr & Power Meter A Kd1Jv Melt Solder.


Web the schematic looked like this: Web arduino projects arduino based swr and rf power meter arduino rf power & swr meter this sketch will readout rf power and swr from any swr bridge. Web diycrap.blogspot.com has build a swr and power meter based on arduino nano and lcd display:

Web Three Strips 1 Wide And 3 Mm Between Each Strip.


K5bcq sma/bnc in lipo battery pack gnd gnd sma/bnc out. Web amateur radio projects & kits.