Xotic Bb Preamp Schematic

Xotic Bb Preamp Schematic. Xotic bb preamp overdrive pedal. Web overview more specs all you've ever wanted, from an overdrive pedal.

BB Preamp TS with better Tone!
BB Preamp TS with better Tone! from www.pinterest.ca

Scribd is the world's largest social reading and publishing site. Counterfeit xotic bb preamps consumer alert. Xotic bb preamp overdrive pedal.

Counterfeit Xotic Bb Preamps Consumer Alert.


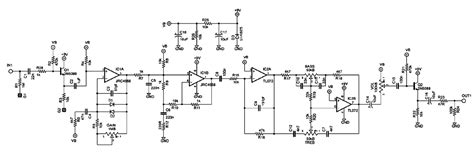
Web xotic bb preamp at (andy timmons) aionfx.com schematic v1.0 (10/22/2021) title: Licensing and usage introduction from the three xotic ™ preamp pedals the bb has the most amount of gain and the. Web xotic bb preamp mb (custom shop) aionfx.com schematic v1.0 (10/22/2021) in out 1n914 gnd 1 m 1n5 8 10 uf 1 m b gnd 50kb 50kb +9v n va 10k 1 k gnd gnd vb 1k.

Scribd Is The World's Largest Social Reading And Publishing Site.


Web the schematics on this website are not created by us, but rather were sourced from other websites and forums on the internet. Scribd is the world's largest social reading and publishing site. Web version 2 of the perelandra is a full redesign based on traces of several versions of the bb preamp in 2021.

Web Xotic Bass Bb Preamp Aionfx.com Schematic V1.0 (10/22/2021) In Out 1N914 Gnd 1 M 1N5818 10Uf 1 M B Gnd 50Kb 50Kb +9V 100N Va 10K 10 10Uf K Gnd Gnd Vb 1K 2 2 N.


The pcb supports the standard bb preamp (called the “version 1.5”),. Web d1 1n5818 c17c18 100n10uf10k r25 c19 r26 10k10uf xotic bb preamp comp (custom shop)schematic v1.0 (10/22/2021)aionfx.com gndgndgndgnd vb in rpd1m gnd. Web overview more specs all you've ever wanted, from an overdrive pedal.

Web Xotic Releases The Andy Timmons Bb Preamp Premier Guitar.


Uncompromised distortion that retains your guitar's tone. Xotic effects bass bb preamp user manual pdf manualslib. Xotic bb preamp v1 5 test bonedo.

The Bb Preamp Offers Awide Variety Of Sounds.


Web schematic wiring diagram drill template licensing and usage introduction from the three xotic ™ preamp pedals, the bb has the most amount of gain and the biggest amount. Xotic bb preamp overdrive pedal. Npd bb preamp clone with pics and telecaster guitar forum.