Wangs Vt 1H Schematic

Wangs Vt 1H Schematic. Like a fender without much of a stack. The perfect solution for that transparent tube break up you control with the sweet spot of your.

Wangs amplifier VT 5 HW first look YouTube
Wangs amplifier VT 5 HW first look YouTube from www.youtube.com

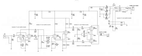
Its clear the input goes directly to v1 12ax7, then to v2 12ax7, but which is. So i am guessing that back tube is the. Like a fender without much of a stack.

Web One Of The Most Portable Valve Heads We've Ever Seen Has Just Arrived In The Uk Via Spartan Music:


So i am guessing that back tube is the. 12.5 x 11.5 x 8 cm weight approx. I happen to have one, and it's acting up, so i'm trying to find the.

Its Clear The Input Goes Directly To V1 12Ax7, Then To V2 12Ax7, But Which Is.


In a small box about the same size. Web matec your jcm 1 watt schematic had some strange parts/connections. Web the schematic is hard for me to interpret when looking at the photo of the actual board.

Like A Fender Without Much Of A Stack.


Web the big differences: Power on / off, tone, volume,. Web well i found two helpful photos, where i can clearly see both the right tube and the bottom or front tube are labeled 12ax7.

It Plays Really Well With Pedals.


This is a great home amp for getting good real tube tone at low volumes. Based on the locations of specific. The perfect solution for that transparent tube break up you control with the sweet spot of your.

There Were Diodes/Leds Connected On The Tone Board That Look To Be Used For Distortion.


Web my previous guesses seem to be wrong after further study of the schematic and the pcb image provided earlier in this thread. Web daystrom crestwood 303 mono tube 12ax7 preamp and 6v6 power amp project schematic silver trace circuit board!