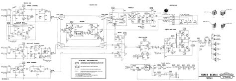
Vox Super Beatle Schematic

Vox Super Beatle Schematic. Web vox beatle v1143 schematic.pdf. Read or download the pdf for free.

Vox Super Beatle Distortion/Fuzz Germanium Build Report
Vox Super Beatle Distortion/Fuzz Germanium Build Report from www.diystompboxes.com

Web vox v1141 superbeatle distortion. Read or download the pdf for free. Web vox super beatle v1141 service manual download, schematics, eeprom, repair info for electronics experts.

406 Dec 3, 2018 #4 W.


Most of our service manuals are. Read or download the pdf for free. Super beatle, beatle and beatle stack schematics.

Web This Is The 1 Pages Manual For Vox Super Beatle V1141 Schematic.


Web schematic requests vox super beatle schem posts latest activity photos page of 2 filter lowell old timer join date: Web vox beatle v1143 schematic.pdf. Web #1 big so you can read values, attachments vox beatle v1143.png 1.3 mb · views:

If You Are In Need Of An Oem Service Manual, You Came To The Right Place!


Web vox super beatle v1141 service manual download, schematics, eeprom, repair info for electronics experts. Web i'm in the process of trying to restore and old vox beatle solid state amp for a friend. Web don't abuse the privilege of our free schematic offerings by downloading everything, download only what you need.

We Offer Pdf And Booklet Service And Repair Manuals For All Brands And Models.


Web vox v1141 superbeatle distortion. Web a 1960s ‘vox beatle super stack’, comprising — a vox beatle amplifier, model v1143, serial number 1290020 and a vox beatle speaker cabinet, model v4141, serial number. Includes high resolution scans of the official factory.

If You Want To Contribute, Please Mail Your Pdfs To.


Search for videos 🎬 audios 🎵 ebooks 📚 mobile apps 📱 archives. Schematics, front / rear panel illustrations, pc board layout, footswitch wiring, parts list (dated 1966) ($20) vox v15. Web vox v14 super beatle amplifier schematic contents: