Uart To Rs485 Schematic

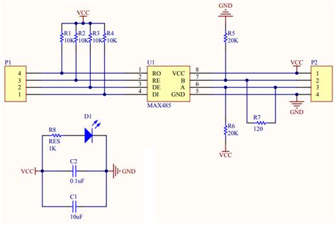
Uart To Rs485 Schematic. At the core is a. As a result, we use sp3485, a rs485 transceiver, to design an uart to rs485 interface conversion circuit, as shown.

tvs Why less protection on a GPIO RS485 board compared to an UART
tvs Why less protection on a GPIO RS485 board compared to an UART from electronics.stackexchange.com

The max485 module ( max485 in banggood) is the more commonly used module for this purpose and has been used in many projects. The board used is half duplex with auto tx/rx. Web i've considered uart, spi, i2c, rs232 and rs485.

In The End, I've Narrowed Down The Options To I2C With A Repeater Or Rs485.


As a result, we use sp3485, a rs485 transceiver, to design an uart to rs485 interface conversion circuit, as shown. Please have a look at the. Web am trying to connect sparkfun rs485 breakout to xbee pro modem.

Open Systems Interconnection (Osi) Model Physical Layer Of The Osi Model The Physical Layer Of The Osi Model Is Responsible For The Transfer Of Raw Data Between A.


The max485 module ( max485 in banggood) is the more commonly used module for this purpose and has been used in many projects. Web i've considered uart, spi, i2c, rs232 and rs485. So what i am trying to do is receive a command using uart and when that command is received send a message out on a rs485 module i have.

On One Side Of The Board Are The Ttl Ios, And On The Other Are The Rs485.


Stm32f030 does not offer rs485 interface. Or is this just software going wrong? At the core is a.

Web This Video Will Describe How To Use A Uart To Rs485 Interface Board In Your Project For Reliable Long Distance Communications.


Web description going from ttl to rs485 is made simple by this prototyping friendly module. The board used is half duplex with auto tx/rx.