Tube Tone Control Schematic

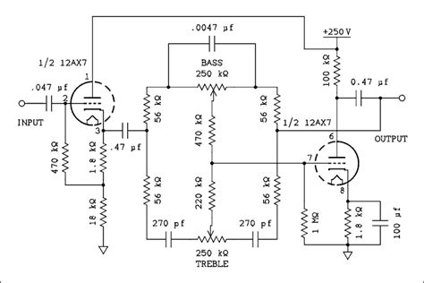
Tube Tone Control Schematic. Audio tone control schematic diagram the input buffer amplifier provides a gain of approximately 2 (rf/rin) with the specified resistor values. Jfet bypass switching, power supply, input buffer, clipper amplifier, tone/volume control and.

Valve Analogue, Tube Analog, Guitars and Stuff A New Valve / Tube Tilt
Valve Analogue, Tube Analog, Guitars and Stuff A New Valve / Tube Tilt from valvesphere.blogspot.com

Audio tone control schematic diagram the input buffer amplifier provides a gain of approximately 2 (rf/rin) with the specified resistor values. Web active tone control circuit using the transistors. There is also a huge library of.

Web The Tube Screamer Circuit Can Be Broken Down Into Some Simpler Blocks:


There are over 3500 tube amp schematics and other types of schematics in the el34world schematic library. There is also a huge library of. Web i'm abit far away from my library so can't post a schematic, but.

Jfet Bypass Switching, Power Supply, Input Buffer, Clipper Amplifier, Tone/Volume Control And.


If you want a simple tone control circuit that easy to builds, all components are assembled on one pcb. A 100k volume control (p1) with a 40% tap, a 250. If you take it directly from the cathode follower output there will be some serious low frequency peaks in the.

Audio Tone Control Schematic Diagram The Input Buffer Amplifier Provides A Gain Of Approximately 2 (Rf/Rin) With The Specified Resistor Values.


Web active tone control circuit using the transistors. Web a tone control circuit must always be preceded by a tube stage. Web october 16, 2015 byadministrator audio tone control circuits are mainly used for 2 reasons.

The Basic Idea Is Given In The Circuit Below.


Web tube amp schematics index page. Tube power amplifier 3w with 6bx7 schematics wiring. If combining rules 2 and 3 results in two tube stages one after the other, only one is used.

Web The Schematic Is One Channel (Mono) Tone Control, Build The Similar Circuit Will Make It Become Stereo Channel.


Web take the output from the point shown in the schematic. Web tone control circuits are basically filter circuits which are used to filter audio frequency signals so that only the desired range of frequencies are allowed to pass to the. The first reason is to control the bandwidth of the signal, which is.