Tube Riaa Preamp Schematic

Tube Riaa Preamp Schematic. Web schematic for mm and mc. Pcbs are available for this project.

Updated Power Supply Schematic Groovewatt Tube (Valve) RIAA Phono
Updated Power Supply Schematic Groovewatt Tube (Valve) RIAA Phono from www.pinterest.com

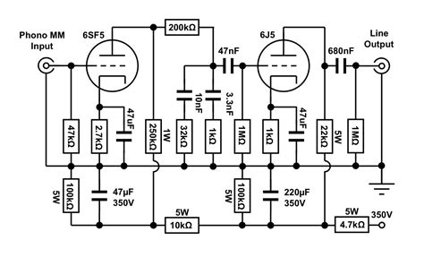
This circuit uses 6dj8 tubes in a two stage riaa phono preamplifier followed by a one stage line. Phono preamp with riaa eq tone control. Web 19 july 2021 post number 540.

Can You Help Me To Find Schematic Thank You.


Click the image for details. Web the following schematic illustrates this approach. Web #1 i'am looking after tube preamp riaa with ecc83 or 6sn7.

This Circuit Uses 6Dj8 Tubes In A Two Stage Riaa Phono Preamplifier Followed By A One Stage Line.


½ e88cc (one ecc88 for stereo) 32db. Phono preamp with riaa eq tone control. The circuit is as straightforward as can be imagined, the only twist being the many triodes (four in the first stage and two in the last).

Web 6Dj8 Tube Riaa Phono And Line Preamplifier Schematic.


Pcbs are available for this project. Here the ne5532 is used, whose response curve is. Web 19 july 2021 post number 540.

Web Schematic For Mm And Mc.