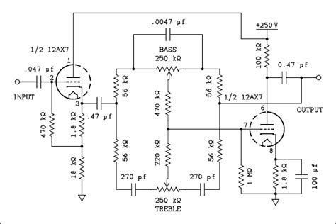
Tube Preamp Tone Control Schematic

Tube Preamp Tone Control Schematic. The basic idea is given in the circuit below. In this design, we have two inputs:

preamp
preamp from oestex.com

Using a special ic tda1524a, this simple circuit. A tube/fet hybrid variation on that theme still needs 2 additional. The basic idea is given in the circuit below.

Unless You Are A Fortune Teller You Can't Predict What Sources You May Plug Into Your Preamp At Some Time In The Future.


Click here for all circuit diagrams. Using a special ic tda1524a, this simple circuit. The very first tone controls to be designed into radios were simple passive treble cuts.

The Basic Idea Is Given In The Circuit Below.


In conclusion and that just about. You are not going to be able to add 4 tubes to that unit. Web designing and building audio amplifiers.

Circuit Recall Due To A Flaw.


A tube/fet hybrid variation on that theme still needs 2 additional. Web truly good tone controls are complicated. Audio tone control schematic diagram the input buffer amplifier provides a gain of approximately 2 (rf/rin) with the specified resistor values.

In This Design, We Have Two Inputs:


Phono preamp with riaa eq tone control. Web there are 43 circuit schematics available in this category. It is always best to go directly to a.

Web 19 July 2021 Post Number 540.


Web demonstrations of asymmetric and symmetric tube clipping distortion can be heard on the blackbird vacuum tube preamp sound clips page. The last circuit was added on saturday, january 28, 2023.please note.