Tube Direct Box Schematic

Tube Direct Box Schematic. This is a great, warm tube direct box. Web a tube output section and a big ol’ output transformer.

Diy Direct Box Fe2 Passive Di Box Assembly Guide Youtube The top
Diy Direct Box Fe2 Passive Di Box Assembly Guide Youtube The top from wiring10.blogspot.com

Make r2 = 330k for a gain of 3.3. Most direct boxes have two 1/4 inch jacks that allow you to tap into a guitar, bass, etc. I've used the presonus tubepre on stage in.

Web Description Specs Audio Docs Build Your Own Boutique Passive Direct Box.


Make input resistors 220k and r2 = 330k (gains remains 1.5) mute inputs: Web a schematic of a typical direct box looks like the following: A di is fine if you want to record instruments that are.

Web I'm Preparing A Diagram With The Parts On The Tube Pcb.


Web a tube output section and a big ol’ output transformer. Make r2 = 330k for a gain of 3.3. Web a direct box offers no gain or alteration of the sound.

Before Going To An Amplifier.


Or even better, has anyone built one as a diy? These are often called a direct box by. Our popular di box kit is back with expanded features and two transformer options.

The Ultimate Guide To Direct Boxes For Stage And Studio.


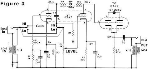
You might wonder about the questionable extravagance of. Its a 1:1 output from your pickups and they can vary alot. Web diy tube direct box schematic?

We Talk About Why We Use Passive Vs.


Add spst switch from input point to ground. Web i'm trying to find a vacuum tube impedance matching box design or even an old broken or just used up device. Web a quick summary of some simple mods: