Tripp Lite Pr 40 Schematic

Tripp Lite Pr 40 Schematic. Web summary of the content on the page no. Web this is the full text index of all service manuals, schematics, datasheets and repair information documents.

WB4IUY's Random Blog Repairing a TrippLite PR40 DC Supply
WB4IUY's Random Blog Repairing a TrippLite PR40 DC Supply from wb4iuy.blogspot.com

Tripp lite 1111 west 35th street chicago, il 60609 usa telephone: Web view online (2 pages) or download pdf (100 kb) tripp lite pr40, pr 40 data sheet • pr40, pr 40 power adapters & inverters pdf manual download and more tripp lite. Web download the pr40 datasheet from tripp lite.

Pr 40 Power Supply Pdf Manual Download.


Web 1 review features specifications documents & downloads support view all images + provide precise dc power from an ac source with this compact and lightweight power. Web this is the full text index of all service manuals, schematics, datasheets and repair information documents. Web overview tripp lite pr series dc power supplies convert standard 120 volt ac (vac), 60hz power into regulated 13.8 volt dc (vdc) power;

Pricing And Availability On Millions Of Electronic Components From Digi.


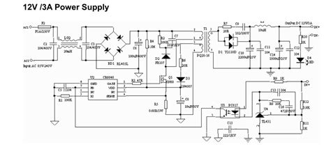
Files are decompressed (supported zip and rar multipart. Web view online (2 pages) or download pdf (100 kb) tripp lite pr40, pr 40 data sheet • pr40, pr 40 power adapters & inverters pdf manual download and more tripp lite. Web in the pr40 the 70ct01p bridge rectifier part is used electrically as one big diode.

Pr Series Power Supply Pdf Manual Download.


Web hi, i need schematic diagram of the tripplite pr40 and tripplite pr60 power supply. Web view and download tripp lite pr 40 specifications online. This linear power supply produces 32 a continuous and 40 a intermittent current.

Web Home / Support / Pr40 Product Status Current Model Number:


Web power supply tripp lite pr 4.5 specifications. Web view and download tripp lite pr series owner's manual online. Engscanner [ tl001102 ] created date:

Tripp Lite 1111 West 35Th Street Chicago, Il 60609 Usa Telephone:


Web order today, ships today. Web the tripp lite pr40 40 a dc power supply converts a 120 vac input to a 13.8 vdc output. The part is a bridge.