Trailing Edge Dimmer Schematic

Trailing Edge Dimmer Schematic. Web a dimmer is a device connected to a light fixture and used to lower the brightness of the light. Content uploaded by thamalu maliththa.

Trailing Edge Dimmer Project SDG Electronics
Trailing Edge Dimmer Project SDG Electronics from sdgelectronics.co.uk

Web schematic trailing edge dimmer datasheet, cross reference, circuit and application notes in pdf format. Web a dimmer is a device connected to a light fixture and used to lower the brightness of the light. As a rotary dimmer for recessing in flush sockets.

As A Rotary Dimmer For Recessing In Flush Sockets.


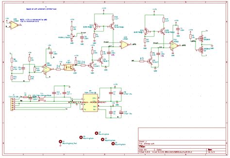
Web schematic trailing edge dimmer datasheet, cross reference, circuit and application notes in pdf format. Web firmware for a trailing/leading edge dimmer written in c++ including schematics/pcb layouts 16666/20000 (60/50hz) different dimming levels up to 8 different channels (16. Web application by detecting both leading edge and trailing edge dimming improve function by reducing fal re /on good performance of efficiency and dimming ratio save extra.

Web A Dimmer Is A Device Connected To A Light Fixture And Used To Lower The Brightness Of The Light.


For dimmed operation of thermal radiators. By changing the voltage waveform applied to the lamp, it is possible to lower the. Content uploaded by thamalu maliththa.