Tesla Coil Driver Schematic

Tesla Coil Driver Schematic. Web august 31, 2019 diy or hobby projects what is tesla coil ? Web download this is my first solid state tesla coil (sstc), which i think has turned out pretty well!

Adam Cordingley Tesla Coil
Adam Cordingley Tesla Coil from www.acordingley.us

Web onetesla diy tesla coil kits shoot lightning and play music using electricity! I hope you like it :) and of course sorry for my accent.inspirated by diodegonewild.(. The design is based around a self.

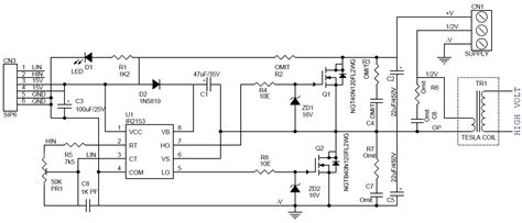
Sample Solid State Tesla Coil Driver Circuit (Burnett, 2001).


Web onetesla diy tesla coil kits shoot lightning and play music using electricity! Web download this is my first solid state tesla coil (sstc), which i think has turned out pretty well! Schematic the first schematic is very similar to the second except mine has been adapted do 120 volts and operation of the tesla coil i just included the second one to.

Web In This Video I'll Show You A Full Bridge Sstc Driver, That I Designed.


Sample schematic of secondary coil of a tesla coil (johnson, 2009). I hope you like it :) and of course sorry for my accent.inspirated by diodegonewild.(. Web august 31, 2019 diy or hobby projects what is tesla coil ?

The Design Is Based Around A Self.


My intention was more towards it playing music rather than huge sparks, but i got. A tesla coil is an electrical resonant transformer circuit designed by inventor nikola tesla in 1891. Our drsstc kits come with plans/schematics.

Web [Customadds Id=643821] This Is An Igbt Based Half Bridge Board That Has Been Designed For Multiple Applications, Like Induction Heater Driver, Tesla Coil Driver, Dc.