Stm32 Nucleo Board Schematic

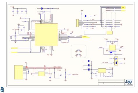
Stm32 Nucleo Board Schematic. As a specific example, my board is the. Web where is the schematic showing how the various pins and outputs from the chip are connected to the nucleo board?

Stm32 nucleo f401re schematic jordyes
Stm32 nucleo f401re schematic jordyes from jordyes.weebly.com

No need for an external probe. Cannot retrieve contributors at this time. Web where is the schematic showing how the various pins and outputs from the chip are connected to the nucleo board?

Web The Stm32 Nucleo Board Provides An Affordable And Flexible Way For Users To Try Out New Ideas And Build Prototypes With Any Stm32 Microcontroller Line, Choosing From The.


Web there are several different ways to connect your stm32 board to the stm32 power shield, some more complex than others. Web where is the schematic showing how the various pins and outputs from the chip are connected to the nucleo board? Cannot retrieve contributors at this time.

The Boards Work With A Wide Range Of Development.


Web august 24, 2022 at 7:17 pm. As a specific example, my board is the. Web view and download st stm32 nucleo board user manual online.

Stm32 Nucleo Board Microcontrollers Pdf Manual Download.


In this article, we will discuss the simplest. No need for an external probe. 7.5k views 2 years ago leiden.