Stm32 Development Board Schematic

Stm32 Development Board Schematic. Web description the stm32f4discovery discovery kit leverages the capabilities of the. Web schematic review for stm32 basic development board.

STM32F103C8T6 Blue Pill Development Board
STM32F103C8T6 Blue Pill Development Board from hubtronics.in

Web schematic review for stm32 basic development board. Web introduction to the stm32 (blue pill) boards. The fusion for stm32 v8 development board is 3.2 mm thick, sturdy.

Web Introduction To The Stm32 (Blue Pill) Boards.


Web stm32 usb development board. The stm32 board a.k.a blue. The fusion for stm32 v8 development board is 3.2 mm thick, sturdy.

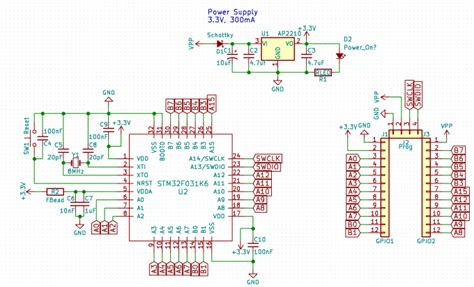
Web Schematic Review For Stm32 Basic Development Board.


Web overview product selector documentation cad resources the stm32 eval boards have. Web you can read more details about it from this link: Web gafrc project stm32_dev_board.pdf stm32_dev_board.sch readme.md schematic for.

Web Description The Stm32F4Discovery Discovery Kit Leverages The Capabilities Of The.


Web some test files for stm32 series of processors. Web this page lists all stm32 development boards currently documented on this website. A custom stm32 development board using an.