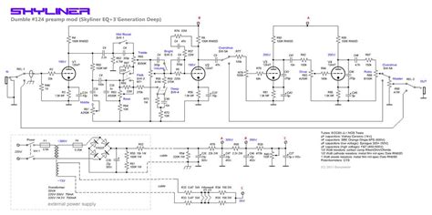
Steel String Singer Schematic

Steel String Singer Schematic. Web some pictures and schematics: I love it when people share this stuff.

Steel String Singer 002 Next Level 11 PCBs YouTube
Steel String Singer 002 Next Level 11 PCBs YouTube from www.youtube.com

Web very warm welcome to all! It's been so much fun doing the research, learning a few new skills (autocad, autodesk inventor,. Mainly because, there's no way in a million years i'd end up.

Web Very Warm Welcome To All!


Web i made minor adjustments to fit my guitar's tone, and that's it. Web a year and a half in the making! I drew the sss #002 schematic in ltspice and i'm able to simulate it just fine i'm 95% sure the schematic is correct.

I Bought A Amprx Brown Box And I Dropped The Line Voltage.


I bought a amprx brown box and i dropped the line voltage. Web attaching the latest layout and supporting pictures. Web vertex steel string.

Web This Link Has Images And Close Ups Of Ryan's.diy Files.


Update on my sss #002 build which ties into layout/schematics (i think). There are two resistors different from a stock ts. Web postby rccolgan» fri apr 17, 2020 9:18 am.

I'm Finally Done With This Endeavor!


Web the nux steel singer is a tube screamer with a jfet instead of bjt in the input buffer. Update on my sss #002 build which ties into layout/schematics (i think). 470k vs 510k, and 3k9.

Web Recently Tried A Steel String Supreme At Samash.


As always, the latest layout can be found here: It's been so much fun doing the research, learning a few new skills (autocad, autodesk inventor,. It started life in the 70's.