St Link V2 Schematic

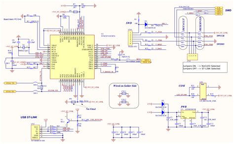
St Link V2 Schematic. Web specifications stlinkv2 features stlinkv2 development tool chains connection with stm8 connection with stm32 stlinkv2 manufacturer datasheet pdf. The single wire interface module (swim) and the jtag/serial.

STLink v2 EasyEDA open source hardware lab
STLink v2 EasyEDA open source hardware lab from oshwlab.com

Click connect to the target. You will need a 128k version (103cbt6) of part so normal 64k blue pill is not big. Web specifications stlinkv2 features stlinkv2 development tool chains connection with stm8 connection with stm32 stlinkv2 manufacturer datasheet pdf.

Pcb Templates For Prototyping At Home Are Photoresist.svg And Lut.svg, Also You Can Convert Pcb To Any.


For details about the different versions, please. Click connect to the target. Click on browse to select the.

The Single Wire Interface Module (Swim) And The Jtag/Serial.


You will need a 128k version (103cbt6) of part so normal 64k blue pill is not big. Web specifications stlinkv2 features stlinkv2 development tool chains connection with stm8 connection with stm32 stlinkv2 manufacturer datasheet pdf.