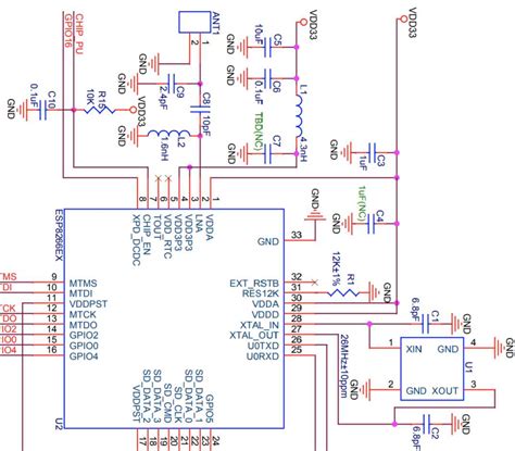
Sonoff Basic R2 Schematic

Sonoff Basic R2 Schematic. Web sonoff diy mode overview do you want to control the sonoff device via your own app or home automation platform? The pcb is marked with “rf r2 power v1.4.

Sonoff Basic R2 making red led working Meow
Sonoff Basic R2 making red led working Meow from meow.kiev.ua

Web the wires on the new r2 version of the sonoff basic are a far better solution for carrying current, but they also have the added benefit of increasing the separation between high and low voltage, which is another place that this board shows thoughtful redesign. Web the r2 v1.0 version of the sonoff rf uses an esp8285 which is covered by a horizontally orientated rf expansion board. Web modify sonoff basic r2 wifi for 12v dc supply/switching.

Web Sonoff Diy Mode Overview Do You Want To Control The Sonoff Device Via Your Own App Or Home Automation Platform?


Web wiki is an open information collection platform. Entering flash ready mode can be achieved by grounding k_p (which is connected to gpio0) to the neighbouring gnd pin on the rf board during. Web sonoff basicr2 is a cost effective wifi wireless smart switch that lets you automate or remotely control lighting and appliances.

The Diy Mode Is Designed For Iot Home Automation Users And Developers Who Would Like To Control The Sonoff.


Sonoff , tasmota tanato may 18, 2020, 3:23am #1 the idea is to use the two colour internal led to show the status of the relay in the front. Itead.cc configuration (old format, will be converted to new template when applied) edit on github {name:sonoff. The pcb is marked with “rf r2 power v1.4.

Web Sonoff Rfr2 Can Let You Remotely Control The Devices And Appliances In Your Home With Wifi Control & Rf Remote Control.


The gnd/tx/rx/3v3 connections are now at the side of the board next to the led. Information of itead products and customer works will be hosted here, alive and ready for modification. Walmart.com banggood.com aliexpress.com mediarath.de manufacturer:

Wifi Wireless Smart Switch With Rf Receiver For Smart Home.


In the observatory, as part of the power project i have installed 4 x sonoff r3 wifi units, these are 4 channel wifi connected relay units that i can switch remotely using google home. Web however, in yesteryear, itead changed the layout of the sonoff basic, and the new board is labeled with “sonoff rf r2 power v1.0.” the power behind the revision lies in esp8285. Web modify sonoff basic r2 wifi for 12v dc supply/switching.

Web And Go To Sonoff Official Site For The Latest Sonoff Products Info:


Please feel free to improve the contents, contributions from registered account would receive our. Web the wires on the new r2 version of the sonoff basic are a far better solution for carrying current, but they also have the added benefit of increasing the separation between high and low voltage, which is another place that this board shows thoughtful redesign. Here, we’re going to figure out how to use this new version of the sonoff.