Soldano Slo 50 Schematic

Soldano Slo 50 Schematic. Your schematic is very interesting, and i'm trying to understand what is happening. I just used some poly cdes as subs and they work just.

Soldano
Soldano from robrobinette.com

Web view and download soldano slo100 instruction manual online. Web also interesting to see how much signal gets dumped in a high gain amp. Please carefully read and understand the.

There's Also Video From Back In The Day Where Leon.


Web mike soldano was the first amp designer to discover that great overdrive tone can simplified slo & 50 schematic with od channel only and fx loop and.soldano 50 / hotrod. Web stumbled onto this thread while looking for more info on the slo fx loop. I just used some poly cdes as subs and they work just.

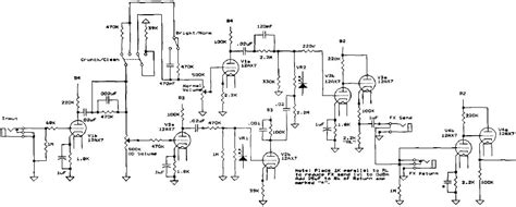
When The Clean/Crunch Switch Is On Clean, The 500K Pot Is In Parallel With The 39K Resistor.


Please carefully read and understand the. Web here are the build pics of my 50 watt soldano slo clone. Web that confuses me because the only caps that i can find that philips sells are ceramics and they do make a 1uf/50v ceramic.

Web Soldano Astroverb Amplifier Schematics [45 Kb] Soldano Atomic 16 Schematic Diagram [67 Kb] Soldano Decatone Amplifier Schematic [250 Kb] Soldano Hot Mod Amplifier Schematic.


Web instructions please keep this instruction manual for future reference and for the duration of owning this soldano amplifier. Web view and download soldano slo100 instruction manual online. Web not sure how different these are from the other soldano models or other hot rodded amps for that matter.

Your Schematic Is Very Interesting, And I'm Trying To Understand What Is Happening.


Web yes,that is the correct schematic.i built a preamp version of the od channel.turned out great.you can build it for alot cheaper than what an slo will cost. Web also interesting to see how much signal gets dumped in a high gain amp. Assembly was finished a day or two ago and i haven't yet had time to complete the final checks/initial.